Organigrame
Organigramele UPT prezintă modul în care se conectează și colaborează departamentele, direcțiile și celorlalte structuri administrative și academice ale universității.
Organigrama generală
Organigrama UPT oferă o imagine clară și ușor de urmărit asupra modului în care este structurată universitatea.

Secțiune din organigrama Universității Politehnica Timișoara
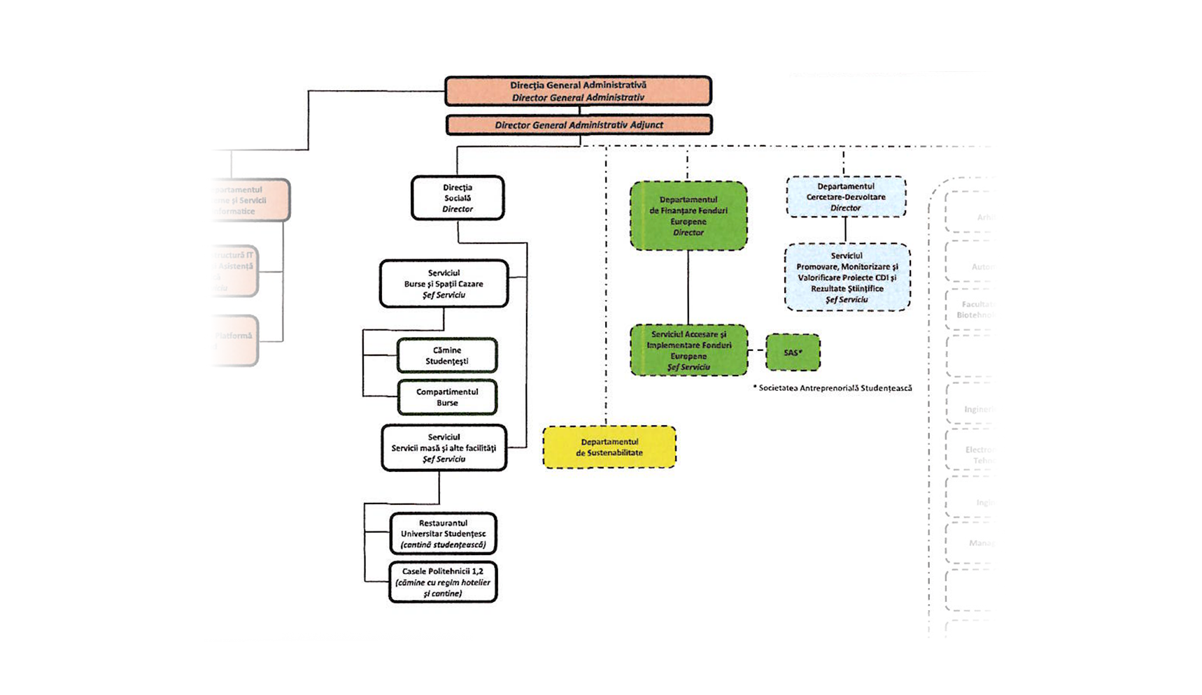
Organigrama Direcției General Administrative
Organigrama DGA oferă o imagine detaliată asupra modului în care este structurată Direcția General Administrativă din UPT.

Fragment din organigrama oficială a Direcției Generale Administrative UPT.